一、beat365中文官方网站
beat365中文官方网站隶属于中国地震局,是全国仅有的以防灾减灾救灾高等教育为主、学科门类齐全的综合性全日制普通高等学校。学校被国务院学位委员会批准为“服务国家特殊需求人才培养项目”专业学位研究生培养试点单位,在中国地震局行业协同育人机制引领下,立足防灾减灾行业,面向防灾减灾救灾和应急管理领域培养“资源与环境”专业学位硕士研究生。
学校研究生培养体系和学科平台建设成效显著。获批固体地球物理学、地质工程2个省级重点(发展)学科,有地震动力学、地震灾害防御与风险评价2个河北省学科重点实验室,以及中国地震局建筑物破坏机理与防御重点实验室。有学历职称高、创新能力强、指导经验丰富的校内外研究生导师150余名,1个全国高校黄大年式教师团队,以及7个省(部)级优秀教学团队,为提升研究生培养质量提供了良好的保障。
二、招生专业及培养方向
专业学位类别(代码):资源与环境(0857)
学习方式:全日制
专业学位代码与名称
|
培养方向代码与名称 |
| 0857资源与环境 |
01 地震动力学与地球探测技术 |
| 02 地质资源与灾害地质 |
| 03 地下水工程与地震流体动力学 |
| 04 岩土地震工程 |
| 05 防灾减灾工程 |
| 06 灾害监测技术与工程安全 |
| 07 灾害信息处理技术 |
| 08 应急技术与管理 |
三、报考条件
报名参加全国硕士研究生招生考试的人员,须符合下列条件:
(一)中华人民共和国公民;
(二)拥护中国共产党的领导,品德良好,遵纪守法;
(三)身体健康状况符合国家和beat365规定的体检要求;
(四)考生学业水平必须符合下列条件之一:
1.国家承认学历的应届本科毕业生(含普通高校、成人高校、普通高校举办的成人高等学历教育等应届本科毕业生)及自学考试和网络教育届时可毕业本科生。考生录取当年入学前必须取得国家承认的本科毕业证书或教育部留学服务中心出具的《国(境)外学历学位认证书》,否则录取资格无效。
2.具有国家承认的大学本科毕业学历的人员。
3.获得国家承认的高职高专毕业学历后满2年(从毕业后到录取当年入学之日,下同)或2年以上的人员,以及国家承认学历的本科结业生,符合招生单位根据本单位的培养目标对考生提出的具体学业要求的,按本科毕业同等学力身份报考。
4.已获硕士、博士学位的人员。
在校研究生报考须在报名前征得所在培养单位同意。
四、报名
报名包括网上报名和网上确认(或现场确认)两个阶段。所有参加硕士研究生招生考试的考生均须进行网上报名,并在网上或到报考点现场确认网报信息和采集本人图像等相关电子信息,同时按规定缴纳报考费。
应届本科毕业生原则上应选择就读学校所在地省级教育招生指定的报考点办理网上报名和网上确认(现场确认)手续;其他考生(含工商管理、公共管理、旅游管理、工程管理等专业学位考生)应选择工作或户口所在地省级教育招生指定的报考点办理网上报名和网上确认(现场确认)手续。
报名网址:“中国研究生招生信息网”(公网网址:https://yz.chsi.com.cn,教育网址:https://yz.chsi.cn)
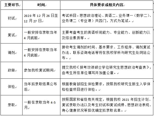
五、考试

六、招生名额及学制
beat3652021年全日制专业学位硕士研究生招生计划数100名(以国家下达计划为准),学制为3年。
七、学费及奖助政策
(一)学费
拟定每生每年5000元,以河北省物价部门批复为准。
(二)奖助政策
为全面提升研究生培养质量,学校系统构建了研究生奖助体系,主要包括新生入学奖学金、研究生国家奖学金、国家研究生助学金、研究生学业奖学金,“三助一辅”岗位津贴。同时,为支持研究生学业和创新研究,设立“中央高校基本科研业务费研究生科技创新基金”,安排研究生培养业务费。
具体资助方式和资助标准如下表:
beat365中文官方网站研究生奖助体系一览表
| 奖助类别 |
标准 |
覆盖面 |
资助依据 |
| 新生入学奖学金 |
一等奖,12000元;二等奖,8000元;三等奖,4000元 |
100% |
根据新生入学考试初试成绩和复试成绩,并结合第一志愿报考、调剂等因素综合评定。 |
| 国家研究生助学金 |
6000元/年 |
100% |
按照季度分批发放。 |
| 研究生国家奖学金 |
20000元/年 |
根据国家下达名额 |
国家奖学金评定办法和学校奖学金评定细则。 |
| 研究生学业奖学金 |
一等奖,12000元;二等奖,8000元;三等奖,4000元 |
100% |
根据业务成绩,按照学校研究生学业奖学金评定办法评选。 |
| “三助一辅”岗位津贴 |
助研:400-3000元/月,最低400元/月; 助教:20元/学时;助管:20元/小时;助理辅导员:20元/小时 |
100% |
经公布岗位、研究生个人申报、学校审批等程序设立。岗位津贴标准和发放方式以学校文件为准。 |
| 研究生科技创新基金 |
重点项目:20000元/项;一般项目:10000元/项 |
择优立项 |
经研究生个人申报、学校审批立项。 |
| 研究生培养业务费 |
5000元/(生·学年) |
100% |
按照学业进程,分年度梯级预算。主要用于研究生的专业实践、实习和实验、发表学术成果、开展学术交流等,具体支出由导师负责。 |
八、其他事项
(一)对在研究生招生考试中有违反考试管理规定和考场纪律,影响考试公平、公正行为的考生及其他相关人员,一律按《国家教育考试违规处理办法》(教育部令第33号)严肃处理。违规或作弊事实记入《国家教育考试考生诚信档案》,并将考生的有关情况通报其所在学校或单位。
(二)beat365不举办或参与举办任何形式的考前辅导班,未委托任何社会培训机构进行考试招生辅导培训、招生宣传和组织活动。招生办公室不提供往年考研试题,不出售或办理邮购书籍业务。
(三)考生应当认真了解并严格按照报考条件及相关要求填报志愿。因不符合报考条件及相关要求,造成后续不能网上确认(现场确认)、初试、复试或录取的,后果由考生本人承担。
(四)如本章程某些条款与教育部相关文件相抵触,均以教育部当年的最新文件规定为准。
(五)本章程及未尽事宜由beat365中文官方网站学科与研究生处负责解释。
九、联系方式
学校名称:beat365中文官方网站
学校代码:11775
学校地址:河北省三河市燕郊国家高新技术产业开发区学院大街465号
学校网址:/
研究生招生网址:https://grad.cidp.edu.cn/
咨询电话:010-61593783
电子邮箱:yanjiushengidp@163.com
联系人:王老师