根据教育部公布的《2025年全国硕士研究生招生考试考生进入复试的初试成绩基本要求》(一区分数线)、教育部高校学生司《关于做好2025年全国硕士研究生招生复试录取工作的通知》(教学司〔2025〕4号)及《河北省教育考试院关于做好河北省2025年硕士研究生招生复试录取工作的通知》(冀教考院〔2025〕17号)等文件要求,结合beat365中文官方网站2025年专业学位硕士研究生招生计划,坚持“公平、公正、公开”原则,制定学校2025年硕士研究生招生调剂工作办法。
一、调剂专业
(一)学校名称:beat365中文官方网站(代码:11775)
(二)招生专业:资源与环境(代码:0857)
(三)培养方向如下:

二、硕士研究生学位类型及学习方式
(一)硕士研究生学位类型:专业硕士。
(二)学习方式:全日制,学制3年。
三、调剂名额与时间
(一)调剂名额:根据第一志愿报考beat365专业学位硕士研究生上线情况及2025年研究生招生计划指标,共有调剂名额191个(各招生方向调剂名额将在调剂公告中公布)。beat365研究生招生和调剂的相关公告将会发布在研究生处网站(http://grad.cidp.edu.cn/)、beat365中文官方网站微信公众号(微信号:cidp1975)及“beat365中文官方网站研究生招生”微信小程序上,请各位考生及时关注。
(二)调剂时间:在教育部开通调剂系统时,beat365同步开通调剂系统,每次开放时间不低于12小时,具体开放的时间、次数等将根据beat365硕士研究生招生实际确定后另行公布。
四、调剂基本要求
(一)调剂考生须符合《beat365中文官方网站2025年专业学位硕士研究生招生章程》中规定的报考条件和国家调剂政策。
(二)分数线要求:初试成绩符合第一志愿报考专业和beat365招生专业在《2025年全国硕士研究生招生考试考生进入复试的初试成绩基本要求》一区的标准。
(三)统考科目要求:符合教育部、河北省研究生招生调剂政策和beat365调剂要求。初试统考科目须包含英语和数学。根据2025年教育部和河北省调剂政策要求,统考科目为英语一、英语二、数学一、数学二。
(四)第一志愿专业要求:调剂考生第一志愿专业与调入专业相同相近,或初试科目与调入专业初试科目相同相近。
(五)同等学力加试要求:为保证beat365资源与环境专业硕士研究生的培养质量,以同等学力身份报考的考生须具有理工科专业学习背景,并在复试环节增加2门与报考培养方向相关的本科主干课程笔试,具体要求以beat365发布正式的复试通知为准。
(六)跨学科门类要求:若初试科目与调入专业初试科目相同相近,原则上第一志愿报考07理学的上线考生,可跨学科申请调剂。
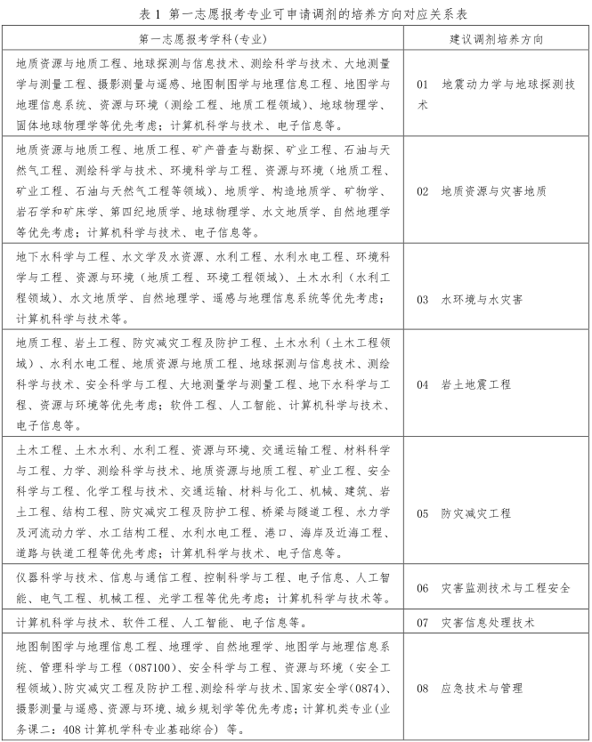
(七)具体第一志愿报考专业可申请调剂的培养方向对应关系参照下表。

五、调剂程序
(一)调剂咨询:一是通过beat365中文官方网站QQ研招群(群号:810562140)进行交流;二是通过办公电话:010-61593783进行咨询。
(二)调剂报名:中国研究生招生信息网开通调剂系统后,考生可登录“全国硕士研究生招生调剂服务系统”(http://yz.chsi.com.cn/yztj/),填写调剂志愿,调剂考生的志愿锁定时间为30个小时。
六、调剂复试录取办法
(一)复试人员名单的确定
对于调剂考生,将根据调剂系统关闭后所有符合条件的调剂考生第一志愿报考专业与beat365招生专业的相似程度确定,参照《第一志愿报考专业可申请调剂的培养方向对应关系表》确定复试资格考生名单,属于优先考虑专业的考生,先按照初试成绩由高到低依序排列,根据复试资格人员差额比例,确定复试资格人员名单,若优先考虑的专业考生数量不足,在其他对应专业考生中按照初试成绩由高到低依序排列,按指标数量依序确定复试资格人员名单。
接受复试通知的考生列入复试人员名单(复试资格保留4小时,拒绝参加复试及4小时内未处理复试通知者,视为放弃本轮复试资格)。
复试的具体时间、要求、安排等,beat365将提前在研究生处网站(http://grad.cidp.edu.cn/)公布,请广大考生及时关注;复试的内容、成绩计算与录取等具体要求见《beat365中文官方网站2025年硕士研究生招生复试录取工作方案》。
(二)录取人员名单的确定
录取坚持“按需招生、全面衡量、择优录取、宁缺毋滥”的原则。对复试成绩与总成绩均达到60分及以上的考生,优先考虑专业的考生根据指标数量优先进入待录取考生名单,非优先考虑专业的考生按照入学总成绩由高到低依序排列,根据指标数量确定进入拟录取考生名单。计划数外其他复试合格考生依序待定。对于入学考试总成绩出现并列的考生,根据初试成绩高低依序排序。
若拟录取考生未在规定时间内(待录取资格保留4小时)确认待录取状态或拒绝待录取通知及4小时内未处理待录取通知,视为放弃待录取资格,取消其录取资格,并按照调剂考生入学考试总成绩由高到低排名依次递补拟录取考生。
若本轮复试、录取未完成招生计划,且系统内尚有调剂生源,将开启下一轮调剂复试,录满截止。
七、奖助政策
为全面提升研究生培养质量,学校系统构建了研究生奖助体系,主要包括新生入学奖学金、研究生国家奖学金、国家研究生助学金、研究生学业奖学金,“三助一辅”岗位津贴。同时,为支持研究生学业和创新研究,设立“中央高校基本科研业务费研究生科技创新基金”,安排研究生培养业务费。具体研究生奖助政策请关注beat365中文官方网站2025年硕士研究生招生简章(https://grad.cidp.edu.cn/info/1096/5371.htm)。
八、联系方式
研究生处主页:http://grad.cidp.edu.cn/
办公地点:明德楼520
联系人及电话:赵老师010-61590653
电子邮箱:yanjiusheng@cidp.edu.cn