通知公告

当前位置: 首页 > 通知公告 > 正文

关于做好党的二十届四中全会期间值班工作的通知

发布日期:2025-10-16     点击:

校属各单位:

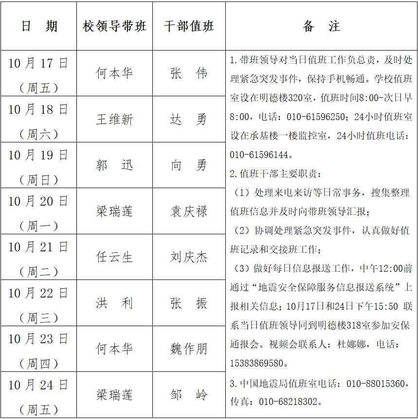
  为贯彻落实中国地震局《党的二十届四中全会地震安全保障服务实施方案》的通知要求,地震安保时段为10月17日至10月24日,现安排值班工作如下: